Skip to main content

MHI Group


MHI Custom Search Box

MHI Power Technical Services Corporation

Default - Header menu

  • Services

    Services

    • Layout & Piping Engineering

    • Industrial & Equipment Engineering

    • Plant & Boiler Engineering

    • Civil Engineering

    • Process Engineering

    • Plant Control & Service

    • C&E Engineering

    • DCS Factory (Factory-1)

    • TOMONI Global ICT Support Center

  • Engineering Tools

  • Company Activities

    Company Activities

    • Company Events

    • ISO

    • SGA

  • About Us

    About Us

    • History & Development

    • Business Fields

    • Commitment

    • Our Mission & Vision

    • MTS Organization

    • Corporate Information

    • Location

    Back
  • Services
    • Layout & Piping Engineering
    • Industrial & Equipment Engineering
    • Plant & Boiler Engineering
    • Civil Engineering
    • Process Engineering
    • Plant Control & Service
    • C&E Engineering
    • DCS Factory (Factory-1)
    • TOMONI Global ICT Support Center
  • Engineering Tools
  • Company Activities
    • Company Events
    • ISO
    • SGA
  • About Us
    • History & Development
    • Business Fields
    • Commitment
    • Our Mission & Vision
    • MTS Organization
    • Corporate Information
    • Location

    Breadcrumb

    • Home - 
    • About Us - 
    • MTS Organization

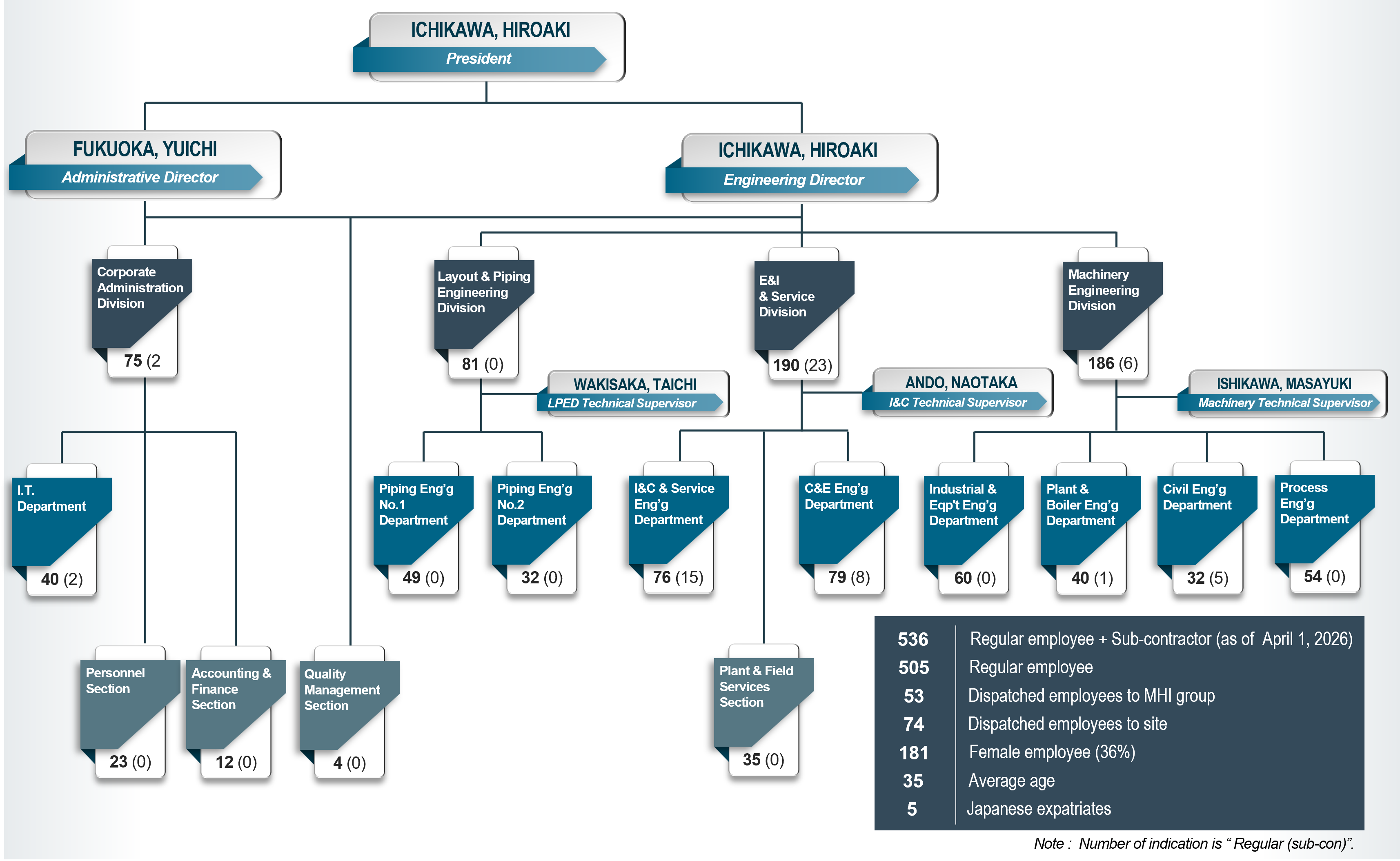
    MTS Organization

    organization chart

    About Us

    • History & Development
    • Business Fields
    • Commitment
    • Our Mission & Vision
    • MTS Organization
    • Corporate Information
    • Location
    Go to the top of this page
    • MHI Power Technical Services Corporation
    • Sitemap
    • Contact Us

    © MHI Power Technical Services Corporation


    MOVE THE WORLD FORWARD MHI Group
    • SITE TERMS OF USE

    Mitsubishi Power is a power solutions brand of Mitsubishi Heavy Industries.
    © MITSUBISHI HEAVY INDUSTRIES, LTD.

    This site (www.mhi.com) uses cookies in order to improve your experience and to provide content of your interest upon revisiting the site. For more information about the use of cookies on this site, please review our cookie policy in our Terms of Use. And please confirm that you agree to use of cookies by clicking Yes.
    Terms of Use

    Yes